登录
双高建设
学院首页
加入收藏
设为首页
搜索
本站首页
通知公告
建设动态
新闻动态
工作简报
政策指导
他山之石
资料下载
管理平台
资料下载
资料下载
返回完整页面
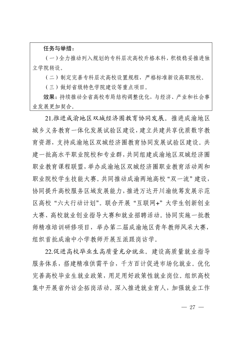
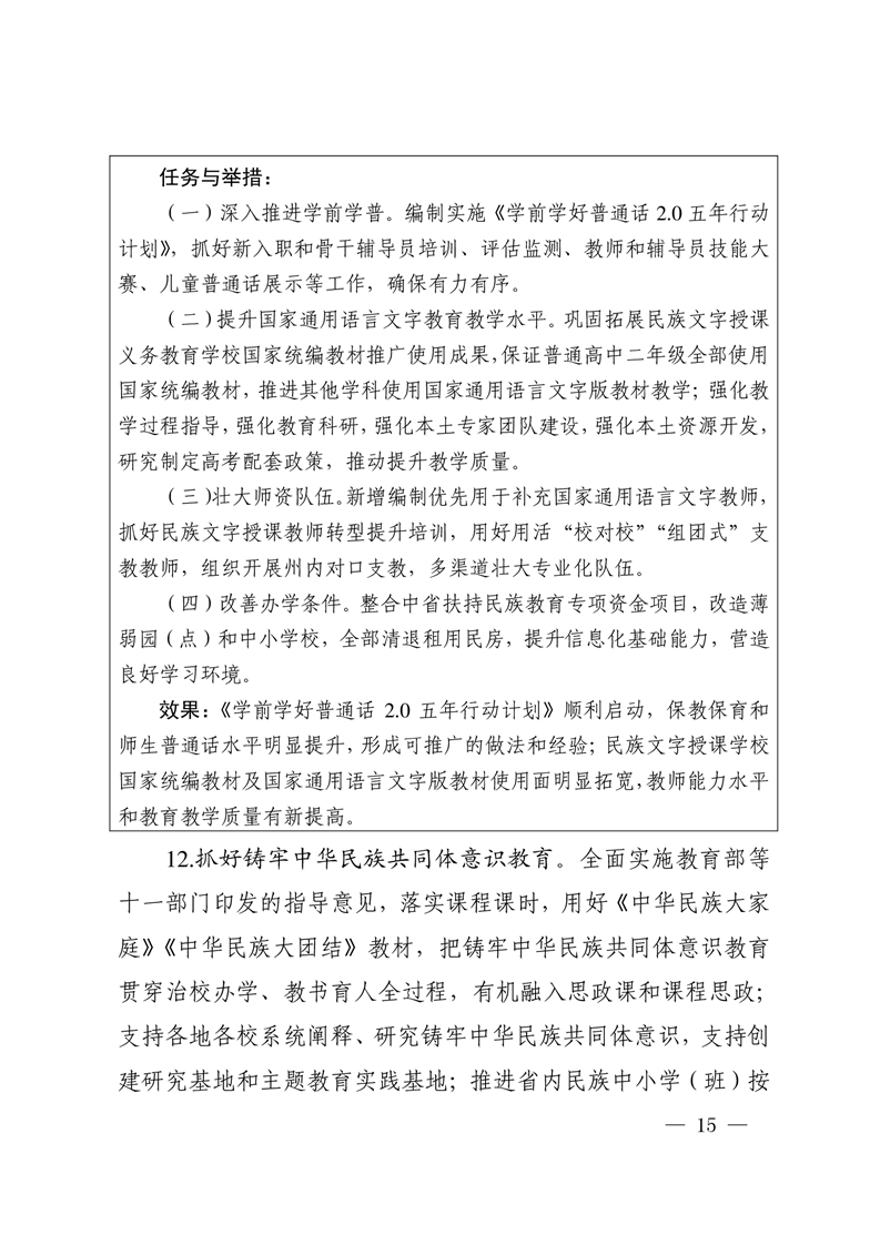
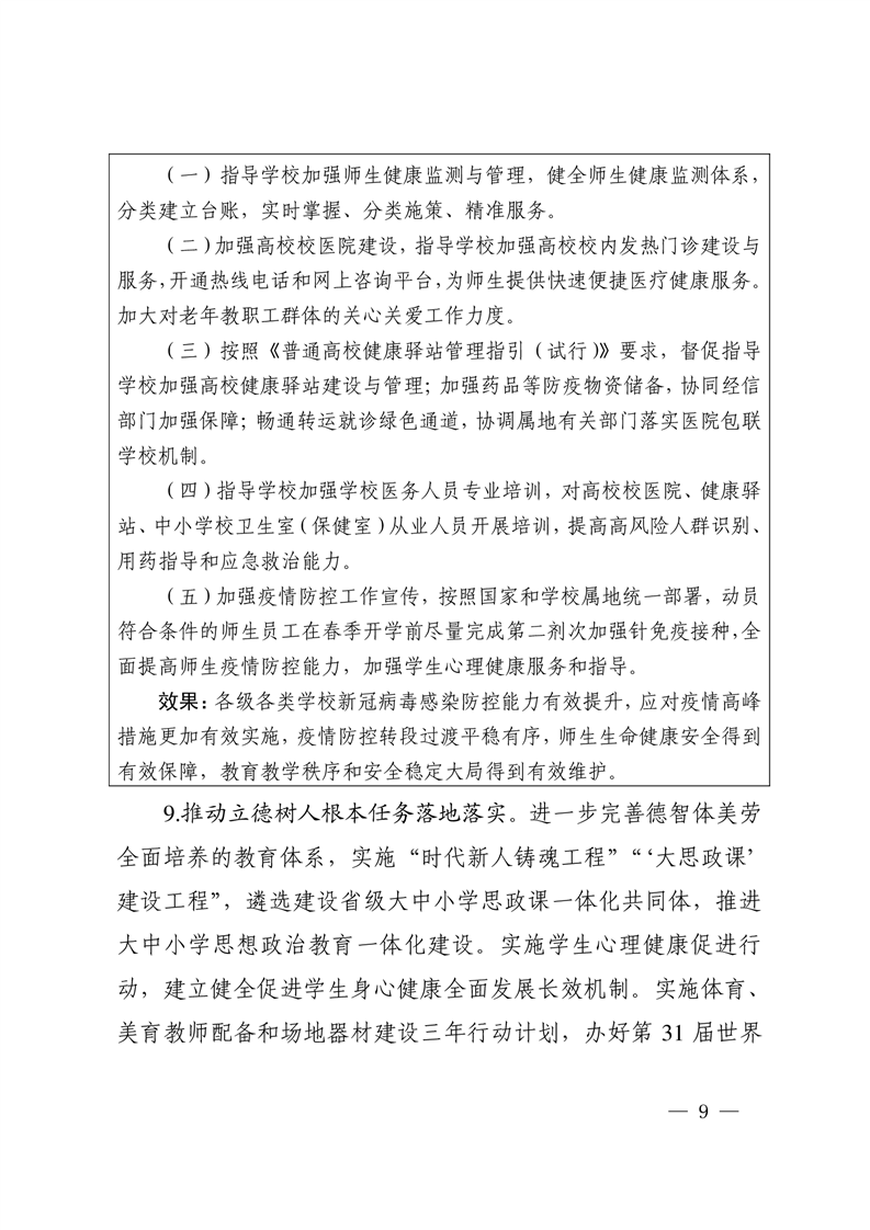
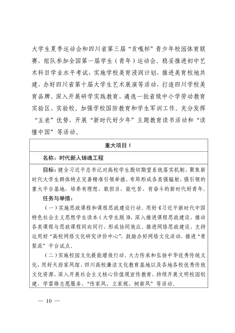
中共四川省委教育工委四川省教育厅关于印发2023年工作要点的通知
来源:
双高建设
作者:
双高建设
栏目:
资料下载
发布时间:
2023-03-03 00:00
阅读:
次
附件
下载
查看
中共四川省委教育工委四川省教育厅关于印发2023年工作要点的通知.pdf
(812.88 KB)
关闭
关闭
打印
分享:
上一篇:
下一篇: