登录
双高建设
学院首页
加入收藏
设为首页
搜索
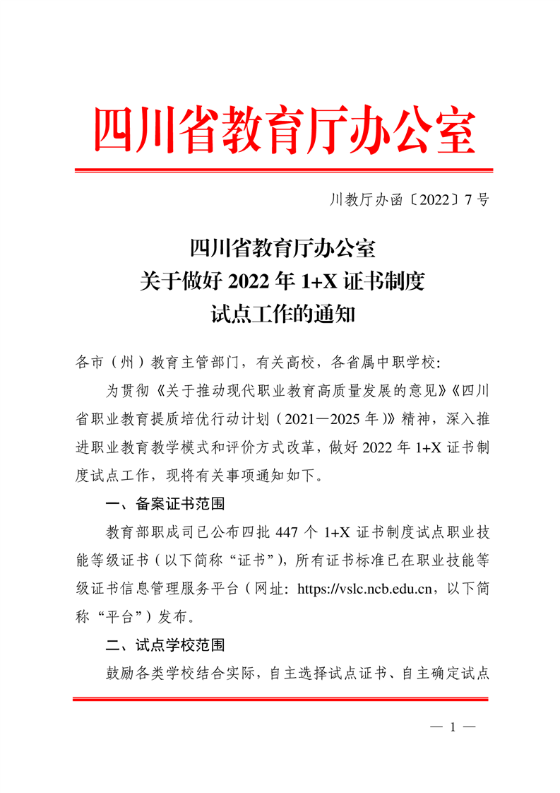
本站首页
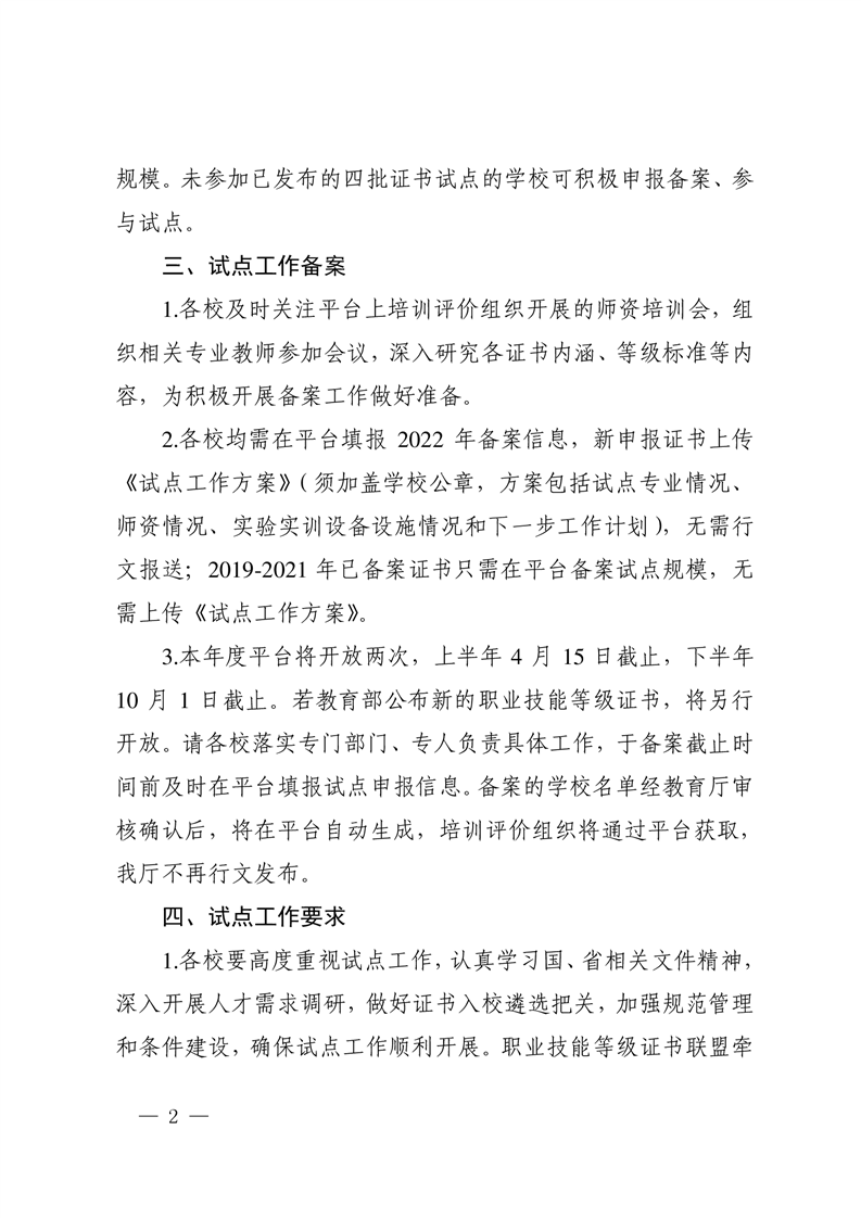
通知公告
建设动态
新闻动态
工作简报
政策指导
他山之石
资料下载
管理平台
通知公告
通知公告
返回完整页面
四川省教育厅办公室关于做好2022年1+X证书制度试点工作的通知
来源:
双高建设
作者:
双高建设
栏目:
通知公告
发布时间:
2022-03-24 00:00
阅读:
次
关闭
打印
分享:
上一篇:
下一篇: